沈先生短发美女,吕津之战视频,兰兰鹿鹿原版视频叫什么名字啊

新闻中心
奥松工程机械
产品分类
联系我们

济宁奥松工程机械有限公司

联系人:李国庆

电  话:13863712807 

网  址:www.23wlo.cn

地  址:山东省济宁市任城区山博路与太行山路向北200米路

建设项目竣工环境保护验收申请表

说明?1.本验收申请替代我部环发〔2001〕214号文件和环发〔2002〕97号文件中适用于编制环境影响报告书、表建设项目的环保验收申请。

1.JPG

说     明

 

1.本验收申请替代我部环发〔2001〕214号文件和环发〔2002〕97号文件中适用于编制环境影响报告书、表建设项目的环保验收申请。编制环境影响登记表建设项目的环保验收申请仍执行环发〔2001〕214号文件和环发〔2002〕97号文件。

2.本验收申请表一、表二由建设单位在申请环保验收前填写,表三、表四由负责建设项目竣工环保验收的环保行政主管部门在验收现场检查后填写。

3.表格中填不下或仍需另加说明的内容可以另加附页补充说明。

4.本验收申请一式两份,由负责建设项目竣工环保验收的环保行政主管部门随验收审批文件一并存档。

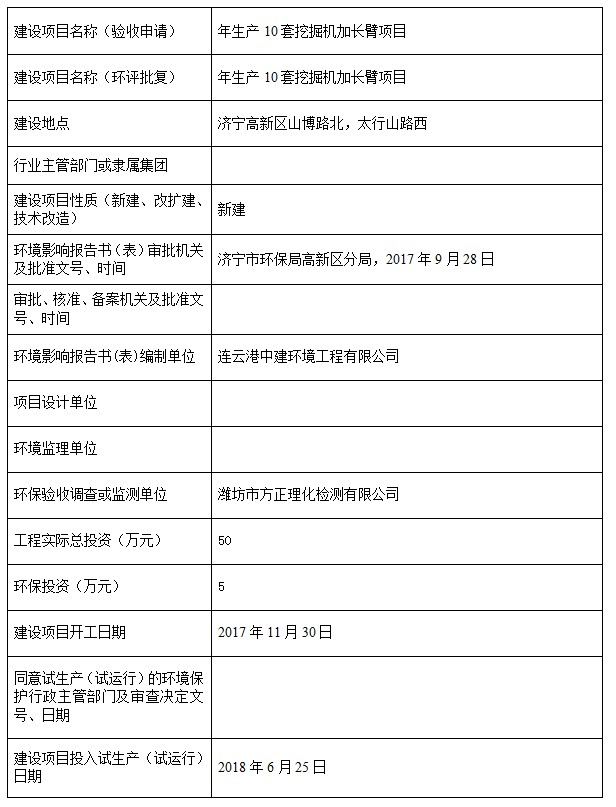
表一  基本信息

22.JPG

表二   环境保护执行情况

33.JPG

表三   验收组意见


表四 验收组名单

44.JPG



建设项目竣工环境保护验收申请表 2019-1-5 本文被阅读 2834 次
下一条:项目环境保护执行情况的报告上一条:挖掘机加长臂操作规程及注意事项

济宁奥松工程机械有限公司

联系人:李国庆

电  话:13863712807 

网  址:www.23wlo.cn

地  址:山东省济宁市任城区山博路与太行山路向北200米路

                                                                                                                                                                  版权所有:济宁奥松工程机械有限公司

                                                                                                                                                                             

                                                                                                                                                                              公示信息  

                                                                                                                                                                              鲁ICP备16042493号-1

关键词:
加长臂
液压管
铲斗
结构件
底盘件
电器件
发动机
液压件

主站蜘蛛池模板: 高唐县| 苍南县| 海南省| 洪泽县| 平遥县| 宝丰县| 辉南县| 全南县| 卓资县| 峨边| 永定县| 花垣县| 万载县| 庄浪县| 巴彦县| 济阳县| 邢台县| 贵阳市| 崇明县| 墨脱县| 星子县| 湖北省| 宝兴县| 永康市| 边坝县| 酒泉市| 紫阳县| 太湖县| 太原市| 龙岩市| 富源县| 原阳县| 奉化市| 志丹县| 梧州市| 五寨县| 荔波县| 九寨沟县| 库尔勒市| 九江市| 平顶山市|