12.19奥松验收报告
-
年生产10套挖掘机加长臂项目竣工环境保护验收监测报告建设单位: 济宁奥松工程机械有限公司编制单位:济宁奥松工程机械有限公司 二〇一八年九月建 设 单 位:济宁奥松工程机械有限公司
年生产10套挖掘机加长臂项目
竣工环境保护验收监测报告
建设单位: 济宁奥松工程机械有限公司
编制单位:济宁奥松工程机械有限公司
二〇一八年九月
建 设 单 位:济宁奥松工程机械有限公司
法 人 代 表:
编 制 单 位:济宁奥松工程机械有限公司
法 人 代 表:
项 目 负 责 人:李国庆
电话:13863712807
邮编:272000
地址:济宁高新区山博路北,太行山路西
目 录
附件:
附件1: 高新区环保局对年生产10套挖掘机加长臂项目环境影响报告表的批复(2017.9.28)
附件2:年生产10套挖掘机加长臂项目环境影响报告表中环保设施考核内容(摘录)
附件3:监测单位资质、监测报告
附表:
附表 建设项目工程竣工环境保护“三同时”验收登记表
一章 验收项目概况
1.1 项目概况
济宁奥松工程机械有限公司,是一家以生产挖掘机加长臂为主的企业。厂址位于济宁高新区山博路北,太行山路西。
2017年9月28日济宁市环保局高新区分局对我公司《年生产10套挖掘机加长臂项目环境影响报告表》进行了批复。2017年11月项目开工建设,2018年5月竣工,2018年6月调试生产,目前项目主体工程、辅助工程及配套的环保设施等基本建设完成,运行状况稳定,已具备年生产10套挖掘机加长臂的生产能力。
根据国家有关法律法规的要求,该项目需要开展竣工环境保护验收工作,我公司委托潍坊市方正理化检测有限公司于2018年6月1日~2018年6月2日进行了现场采样与监测。根据项目建设实际情况,在综合分析评价监测结果的基础上,我单位参照《建设项目竣工环境保护验收技术指南 污染影响类》要求自行编制了本报告。
1.2 验收目的
通过对该项目外排污染物达标、污染治理效果的监测,对该项目环境管理水平调查,综合分析评价得出结论,以验收监测报告的形式提供建设项目竣工环境保护验收及验收后日常监督管理的技术依据。
1.3 验收内容
本次验收项目为“济宁奥松工程机械有限公司年生产10套挖掘机加长臂项目”,通过对本项目的实际建设内容进行调查,核实本项目的产品内容以及各个工段原辅材料的使用情况和实际生产能力。
对照项目环境影响报告表以及环保行政主管部门的批复意见要求,核查项目的建设内容、建设规模以及各项环保治理设施建设完成清况。对环境影响报告表以及环保行政主管部门的批复中提及的有关
废水、废气、噪声和固体废物的产生、排放情况进行监测、统计。
按照“三同时”要求,调查各项环保设施是否安装到位,调查各个生产工段的污染物的实际产生情况以及相应的环保设施是否建设到位和实际运行情况。
调查环评批复的落实情况、污染物排放总量的落实情况等。
核查周围敏感保护目标分布及受影响情况。
1.4 验收范围
本次验收范围为“济宁奥松工程机械有限公司年生产10套挖掘机加长臂项目”有关的各项环保设施,包括为防治污染和保护环境所建成或配备的工程、设备、装置和监测手段,各项生态保护设施,环境风险应急防控措施,以及环评及批复要求采取的其它各项环境保护措施等。
第二章 验收依据
2.1 法律法规、条例、技术规范依据
(1)《中华人民共和国环境保护法》(2015年1月实施);
(2)《中华人民共和国大气污染防治法》(2016.1.1实施);
(3)《中华人民共和国水污染防治法》(2018.01.01实施);
(4)《中华人民共和国环境噪声污染防治法》(1996.10.29通过);
(5)《中华人民共和国固体废物污染环境防治法》(2016年11月7日修正版);
(6)中华人民共和国国务院令第682号《建设项目环境保护管理条例》,(2017年10月实施);
(7)环保部部令第39号《国家危险废物名录》,2016年6月;
(8)山东省人民政府 鲁政办发[2006]60号《山东省人民政府办公厅关于加强环境影响评价和建设项目环境保护设施“三同时”管理工作的通知》,2006年7月;
(9)山东省环境保护厅 鲁环函[2011]417号文《山东省环境保护厅关于加强建设项目竣工环境保护验收管理的通知》,2011年6月27日;
(10)山东省环境保护厅 鲁环函[2012]493号《山东省环境保护厅关于加强建设项目竣工环境保护验收等有关环境监管问题的通知》,2012年9月;
(11)山东省环境保护厅 鲁环评函[2013]138号《山东省环境保护厅关于加强建设项目特征污染物监管和绿色生态屏障建设》,2013年3月27日;
国家环境保护部环发[2012]98号《关于切实加强风险防范严格环境影响评价管理的通知》,2012年8月;
(12)国家环境保护部环发[2012]77号《关于进一步加强环境影响评价管理防范环境风险的通知》,2012年7月;
(13)国家环境保护部国环规环评[2017]4号《建设项目竣工环境保护验收暂行办法》,2017年11月;
(14)《建设项目竣工环境保护验收技术指南 污染影响类》。
2.2 技术文件依据
(1)《济宁奥松工程机械有限公司年生产10套挖掘机加长臂项目环境影响报告表》(2017.08);
(2)济宁市环保局高新区分局对年生产10套挖掘机加长臂项目环境影响报告表的批复(2017.09.28)。
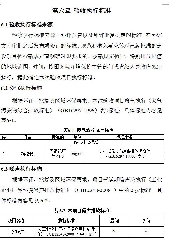
2.3 验收执行标准
验收执行标准来源于环评报告以及环评批复确定的标准,在环评文件审批之后发布或修订的标准、规范和准入要求等对已经批准的建设项目执行新规定有明确时限要求的,按新规定执行。特别排放限值的地域范围、时间,按国务院环境保护主管部门或省级人民政府规定执行,据此确定本次验收项目执行标准,主要包括以下污染物排放标准:
(1)《大气污染物综合排放标准》表2无组织排放监控浓度限值;
(2)《污水排入城镇下水道水质标准》(GB/T31962-2015)B等级标准;
(3)《工业企业厂界环境噪声排放标准》(GB12348-2008)中的2类标准;
(4)《一般工业固体废物贮存、处置场污染控制标准》(GB18599-2001)及其修改单要求。
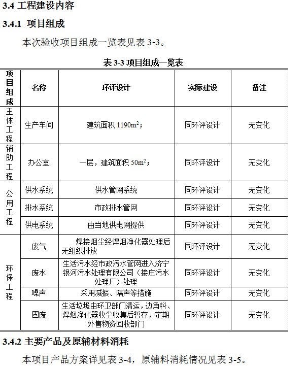
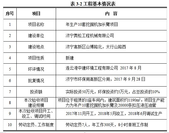
第三章 工程建设情况
项目地理位置
3.3项目工程概况
项目名称:年生产10套挖掘机加长臂项目;
建设性质:新建;
行业类别:C3513建筑工程用机械制造;
工作制度:年工作300天,单班8小时工作制;
项目总投资:总投资50万元,环保投资5万元,环保投资占总投资的10%;
建设地点:项目位于济宁高新区山博路北,太行山路西(中心经纬度: 116.671886,35.398802);
建设内容及规模:本次验收范围为年生产10套挖掘机加长臂项目,项目位于租赁的1座车间内,建筑面积约1190m2。项目生产能力为年产10套挖掘机加长臂及20000条扣压液压油管。
项目基本组成见表3-2。
3.4.3.1给水
本项目用水主要为职工生活用水,总用水量为105m3/a(0.35m3/d),由市政供水管网提供。
3.4.3.2排水
厂区采用雨污分流制排水系统,雨水采用雨水沟收集后汇集到厂外。
生活污水产生量为84m3/a,经市政排水管网进入济宁银河污水处理有限公司(接庄污水处理厂)深度处理。
3.4.3.3供电
焊接烟尘净化器
4.2.1环保审批手续
第五章 环境影响评价结论建议及批复要求
5.1 环评结论及建议
以下内容,摘自连云港中建环境工程有限公司编制的《年生产10套挖掘机加长臂项目环境影响报告表》批复。涉及结论及数据不在本次验收报告表管辖范围内,具体内容见附件。
5.2环境影响报告批复
《年生产10套挖掘机加长臂项目环境影响报告表》批复内容如下:
济宁奥松工程机械有限公司年生产10套挖掘机加长臂项目,建设在济宁高新区山博路太行山路交叉口。经环境影响报告表分析,项目产品为:挖掘机加长臂10套/年、扣压液压管20000条/年;项目生产无电镀、酸洗、磷化、喷涂等表面处理工序。项目建设符合国家产业政策和高新区发展规划要求。经研究,同意该项目补办手续。项目要落实好以下环保措施:
一、落实“清污分流、雨污分流”及节水措施。项目无生产废水,生活污水满足《污水排入城镇下水道水质标准》(GB/T31962-2015)表1B等级要求和污水处理厂接纳标准后,经市政污水管网排入济宁银河污水处理有限公司(接庄污水处理厂)。企业应对项目区地面、排水管网等进行防渗处理,防止对地下水和土壤环境造成不利影响。
二、各车间应妥善设置排风系统;焊接烟尘经配置的焊接烟尘净化装置收集处理。项目建成后须采取切实有效的污染防治措施,确保各类大气污染物排放浓度符合《大气污染物综合排放标准》(GB16297-1996)表2无组织排放监控浓度限值要求。
三、做好固废的无害化处理。工艺废渣经收集后外售物资回收部门;生活垃圾由环卫部门集中清运处理。固体废物处置必须符合《一般工业固体废物贮存、处置场污染控制标准》(GB18599-2001)。
四、选用低噪声设备,对主要噪声源采取加减振、消声、隔音装置等降噪措施,确保厂界噪声符合《工业企业厂界环境噪声排放标准》(GB12348-2008) 2类标准。
6.4废水执行标准
根据环评、批复及区域环保要求,项目生活污水排入下水道应执行《污水排入城镇下水道水质标准》(GB/T31962-2015)表1 B等级标准。
7.3 噪声监测点位、监测内容及监测频次
本项目在东、南、西、北四个厂界外1米处各设1个监测点,共4个监测点,噪声监测项目为等效连续A声级Leq(A)。监测布点图见图7-1。
每个监测点位昼间、夜间各监测1次,连续2天。
8.2 人员资质
本项目污染物治理设施的监测委托潍坊市方正理化检测有限公司进行,现场采样人员均持证上岗。
8.3 质量控制措施
8.3.1 废气监测质量控制措施
为了确保本次废气监测数据具有代表性、可靠性和准确性,在监测过程中对全过程包括布点、采样、实验室分析、数据处理等各环节进行严格的质量控制。具体要求如下:
(1) 废气监测质量保证按照国家《环境监测技术规范》、《环境空气监测质量保证手册》和《固定源废气监测技术规范》的要求与规定进行全过程质量控制。
(2) 验收监测中及时了解工况情况,确保监测过程中工况负荷达到额定负荷的75%以上;根据相关标准的布点原则合理布设无组织监测点位,确保各监测点位布设的科学性和可比性;监测分析方法采用国家有关部门颁布的标准分析方法,现场采样和监测人员必须经过考核并持有合格证书;监测数据严格实行三级审核制度。
(3) 尽量避免被测排放物中共存污染物因子对仪器分析的交叉干扰;尽量保证被测污染物因子的浓度在仪器测试量程的有效范围内。
(4) 采样仪器在进入现场前对采样器流量计、流速计等进行校核。烟气监测(分析)仪器在监测前按监测因子分别用标准气体和流量计对其进行标定,在监测时确保其采样流量。
8.3.2 噪声监测质量控制措施
噪声监测按《工业企业厂界环境噪声排放标准》(GB12348-2008)进行。质量保证和质控按照国家环保局《环境监测技术规范》(噪声部分)进行。
8.3.3 废水监测质量控制措施
监测期间,废水样品采集、运输、保存和监测按照国家环境保护总局《地表水和污水监测技术规范》(HJ91-2002)和《环境水质监测质量保证手册》(第二版)的技术要求进行。分析测定过程中,采取同时测定加标回收或平行双样等质控样的措施。质控总数量占每批分析样品总数不少于10%。pH测定仪器测定前后进行校核。实验室采用平行样、全程序空白、加标回收等质量控制方法。
9.2.1.2废水监测结果
监测时间为2018年6月1~2号。废水监测结果见表9-4。
第十章 环评批复落实情况
验收报告中,根据现场检查和监测结果,逐一落实环评批复要求,对未落实的情况进行分析。
10.1环评批复落实情况
环评批复落实情况见10-1
表10-1环评批复落实情况
第十一章 结论
11.1 工程建设基本情况
2017年9月28日济宁市环保局高新区分局对我公司《年生产10套挖掘机加长臂项目环境影响报告表》进行了批复。2017年11月项目开工建设,2018年5月竣工,2018年6月调试生产,目前项目主体工程、辅助工程及配套的环保设施等基本建设完成,运行状况稳定,已具备年生产10套挖掘机加长臂的生产能力。
11.2 验收监测(调查)结果
11.2.1验收工况
监测结果表明:验收监测期间,济宁奥松工程机械有限公司年生产10套挖掘机加长臂项目生产负荷满足建设项目竣工环境保护验收监测对工况应达到75%以上的要求,因此,本次监测结果具有代表性,监测结果能作为该项目竣工环境保护验收依据。
11.2.2废气监测结果
监测结果表明:验收监测期间,本项目无组织排放颗粒物两日排放浓度为0.309mg/m3,满足《大气污染物综合排放标准》(GB16297-1996)表2无组织排放监控浓度限值要求。
11.2.3废水监测结果
监测结果表明:验收监测期间,项目废水排放水质满足《污水排入城镇下水道水质标准》(GB/T31962-2015)表1 B等级标准要求。
11.2.4噪声监测结果
监测结果表明:验收监测期间,本项目东、南、西、北四个厂界的昼间噪声在51.9~54.9dB(A)之间,夜间噪声在42.8~45.7dB(A)之间,符合《工业企业厂界环境噪声排放标准》(GB12348 -2008)中2类标准要求。
11.2.4 固废处置检查结论
本项目产生的固废是边角料、焊接烟尘收尘以及生活垃圾。边角料、焊接烟尘收尘经收集后暂存于固体废物存放区,定期外售物资回收单位。生活垃圾由环卫部门定期清运。项目各类固废均得到合理处置。
附件2:环评报告表中环保设施考核内容(摘录)
1、废气
本项目废气主要为焊接烟尘。该项目的焊接采用CO2保护焊方式,手动局部焊接。车间妥善设置排风系统,焊接烟尘经配置的焊接烟尘净化装置收集处理。确保大气污染物排放浓度符合《大气污染物综合评分标准》(GB16297-1996)表2无组织排放监控浓度限值要求。
2、废水
项目无生产废水产生,生活污水满足《污水排入城镇下水道水质标准》(GB/T31962-2015)表1B等级标准后经市政排水管网进入济宁银河污水处理有限公司(接庄污水处理厂)深度处理。
3、噪声
本项目噪声主要是生产设备运行时产生的噪声,噪声级约为75-80dB(A),采取相应的降噪措施后,厂界噪声满足《工业企业厂界环境噪声排放标准》(GB12348-2008) 2类标准,项目噪声对周围环境影响较小。
4、固体废弃物
本项目产生的固废是边角料、焊接烟尘收尘以及生活垃圾。边角料、焊接烟尘收尘经收集后暂存于固体废物存放区,定期外售物资回收单位。生活垃圾由环卫部门定期清运。本项目固体废物处置均满足《一般工业固体废物贮存、处置场污染控制标准》(GB18599-2001)及修改单要求。
| 下一条:济宁奥松工程机械有限公司 年生产10套挖掘机加长臂项目竣工 环境保护验收意见 | 上一条:项目环境保护执行情况的报告 |


